中国基金报
记者 方丽 吴君
权益基金受关注程度明显提升。
2月8日,由明星基金经理赵诣担纲管理的泉果旭源三年持有期基金迎来开放日常申购,并同步限购50万元,受到投资者关注。
到今日下午3点以后,泉果基金发布公告,为保护现有基金份额持有人的利益,稳定基金规模,保持平稳运作,根据法律法规和基金合同的相关规定,基金管理人决定自2023年2月9日(含)起暂停基金的申购业务。
一天时间就宣布“闭门谢客”,显示出市场对绩优权益基金的一种追捧。而从目前新基金发行情况看,基金销售情况有所回暖,华夏旗下一只新发基金也宣布提前结束募集。近期更有不少投资人士直言看好2023年A股市场。
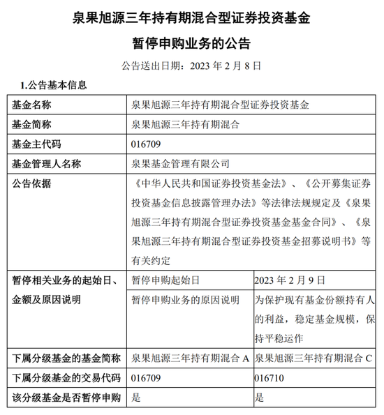
泉果旭源发布暂停申购公告
2月8日15点收盘以后,泉果基金发布《泉果旭源三年持有期混合型证券投资基金暂停申购业务的公告》。
公告称,为保护现有基金份额持有人的利益,稳定基金规模,保持平稳运作,根据法律法规和基金合同的相关规定,基金管理人决定自2023年2月9日(含)起暂停基金的申购业务。恢复办理本基金申购业务的日期将另行公告。

在公告中,泉果基金还表示,泉果旭源三年持有期基金对每份基金份额设置三年最短持有期(红利再投资所得基金份额按该原份额的持有期限计算)。本基金基金合同生效日为2022年10月18日,投资者认购份额的首个赎回申请起始日为2025年10月20日(若遇节假日顺延至下一工作日,具体以届时公告为准)。
今年2月6日,泉果基金发布公告,泉果旭源三年持有基金将于2月8日开放日常申购,并将同步限购50万元。
资料显示,由明星基金经理赵诣担纲管理的泉果旭源三年持有期,是一只契约型开放式基金,成立于2022年10月18日。三个多月后,该基金开放日常申购。该基金的基金合同显示,基金管理人可根据实际情况依法决定本基金开始办理申购的具体日期,具体业务办理时间在申购开始公告中规定。
据了解,在主动权益基金中,建仓完毕后开放日常申购属于常规操作,但同期宣布暂停大额申购并将单日单户购买金额限定在50万元以内的做法比较少见。
据某大型商业银行渠道人士透露,尽管开放申购当日就要求限购50万元,但投资者对赵诣的产品申购依旧非常热情,泉果基金可能是为了保护持有人利益,确保基金后续稳健运作,因此在今天进行了暂停申购的动作。
上述渠道人士还表示,以当下的市场行情,泉果基金此次开放申购,新进来的资金进可攻退可守。赵诣对新进来的资金,大概率会延续以往的做法,作为新基金来谨慎对待。
作为泉果基金推出的首只公募基金产品,去年泉果旭源发行以来就一直备受关注。据了解,泉果基金是一家由资深专业人士发起的个人系公募基金公司,发起股东为王国斌、任莉、姜荷泽、李云亮,以及几家员工持股平台。泉果投研团队建立了立体化专家型的架构形式,智库专家团等丰富经验,对高端制造、科技、医疗、消费等行业具有研究实力。
赵诣新产品成立以来运行稳健
布局高端制造、消费医药及港股
在公募基金圈,赵诣可以说是中生代基金经理中的优秀代表。2020年他管理的四只基金的年度收益包揽了主动权益基金前四名。赵诣对制造业比较熟悉,形成了“通过全市场选股,寻找竞争格局良好的成长龙头”的投资方法。
赵诣在2022年3月加入个人系公募基金泉果基金,并在10月13日发行了首只产品“泉果旭源三年持有期混合型证券投资基金”。该基金在2022年10月18日成立,首募规模为99.075亿元。
截至2023年2月7日,泉果旭源A类、C类份额基金净值分别为1.0601元、1.0588元,成立以来回报分别为6.01%、5.88%。按照最新的净值来算,其A份额和C份额合计的规模已经超过了百亿。
最新披露的基金四季报显示,截至2022年末,泉果旭源的权益仓位已达67.24%,组合持仓主要集中在电力设备新能源、计算机、电子、机械、军工等高端制造行业,以及后疫情时代复苏的消费行业等。
四季报显示,泉果旭源的前十大重仓股包括宁德时代、应流股份、恩捷股份、立讯精密、隆基绿能、三花智控、天赐材料、科达利、TCL中环和金博股份。
其中,宁德时代为该基金的第一大重仓股,持股数为212.44万股,持仓市值达8.36亿元,占基金资产净值比例的8.49%;其次为应流股份、恩捷股份和立讯精密,持有市值分别为5.62亿元、5.16亿元、5.06亿元,占基金资产净值比例分别为5.71%、5.24%、5.13%。

今年1月赵诣在一场渠道路演中谈到他管理基金的思路。
他表示,在泉果旭源三年持有期这只基金发行完以后,市场经历了一段时间的调整,又缺乏安全垫,所以他们在初期相对比较谨慎。“但是11月初经过一轮调整之后,市场上出现了不少性价比较高的公司,虽然(组合)安全垫不是特别够,我们还是加快了建仓速度。同时随着各种政策的推出,整体仓位相对比较积极。”
赵诣的组合以高端制造为主,消费医药和港股为辅。他主要从三个方向去选择公司:一是具有全球核心竞争力的企业,尤其很多新能源企业已经成为全球龙头,甚至市场份额占到第一;二是有很多领域出现的国产替代机会,比如电子、半导体、航空发动机等领域在全球市场份额都比较低的情况下,通过国产替代实现份额的提升,也会带来很多投资机会;三是在疫情防控政策出现积极变化后,很多企业也迎来经营效率的拐点,比如消费、医疗以及受流动性影响的港股都有非常好的机会。
2月以来多只权益基金
宣布提前结募
自去年11月以来,A股市场呈现出小“阳春”的反弹行情,市场活跃度提升,投资者风险偏好也在提升,也让部分具有市场号召力的权益新基金获得较好发行效果。尤其是农历春节之后,2月份陆续有新基金宣布提前结束募集。
同样在2月8日,华夏基金宣布,根据有关规定,华夏基金决定提前结束华夏汽车产业混合基金的募集,2023年2月13日为基金最后认购日,自2023年2月14日起本基金不再接受投资者的认购申请。

公告还显示,华夏汽车产业混合基金首次募集总规模上限为人民币80亿元(即确认的有效认购金额,不含募集期利息),采取“末日比例确认”的方式对上述规模限制进行控制。投资 者办理本基金认购业务的具体流程、规则等请遵循本基金招募说明书、基金份额发售公告 的相关规定。
而这只基金原定募集期为自2023年2月6日起至2023年2月17日(含)。
此外,指数基金中,国泰中证1000增强策略ETF、博时中证500增强策略ETF也宣布提前结束募集,发行时间不过一两天。
实际上,早在1月份也有多只权益基金宣布提前结束募集,最先出现的“爆款”是丘栋荣掌舵的中庚港股通价值18个月封闭运作基金,1月9日开卖,仅仅销售一天就募资将近20亿元,宣布提前结束募集,是2023年首日一日售罄的主动权益基金。
不过,据一位渠道人士来看,2023年权益新基金发行热冷不均,不少具备市场感召力、2022年业绩较好的基金经理的新产品能获得不错的发行效果,如果本身知名度一般、近期业绩不佳的管理人的产品发行也一般。
“虽然市场有所反弹,但是整体当前客户的避险情绪仍处于相对高位,可能与市场情绪还未完全修复有关,”上述渠道人士表示,权益基金销售主要受资本市场表现、银行渠道、基金公司品牌业绩、客户接受度等几方面因素综合影响。
不过,也有不少基金人士分析,目前行情逐渐回暖,随着赚钱效应逐渐升温,均对未来新基金销售市场整体的回暖比较有信心。新发和持营两手抓多维度去突破销售瓶颈。
多位投资人士看好2023年
“相比2022年,2023年投资机遇较大”似乎正成为市场共识。
赵诣在展望2023年时就认为,从基本面、资金面和情绪面三个角度而言,资本市场的投资机会大于风险,权益类资产将进入“蜜月期”。
具体来看,赵诣表示,一是基本面角度,经济秩序逐步恢复,消费、供应链、商业交流等疫情受损领域回归有序。随着市场需求上升,对企业来说,从价格和订单维度,将带来更多的信号和信心,进入良性循环。二是资金面角度,居民储蓄规模庞大,未来抗通胀配置需求持续旺盛,2023年是把握中长期趋势和流动性机会的机遇期。三是情绪面角度,市场当前依然处在快速轮动的阶段,而投资者情绪尚处于局势明朗前的低迷期。“我们认为均衡的行业配置和稳健的资产配置能够更好地应对当下的市场环境。”
在行业配置层面,赵诣更加关注有“增量”的方向:一是大制造方向,包括新能源和5G应用技术进步带来的需求提升,以及以航空发动机、半导体为主的高端制造业,这些行业符合“以国内大循环为主体,国内国际双循环相互促进”定调下的国产替代、补短板主题。二是大消费方向,包括受到抑制的消费、出行、以及医疗药品需求逐步回归正常所带来的困境反转机会。
诺德基金研究员姜禄彦也表示,展望2023年,消费是宏观经济主要的增长驱动力,超额储蓄的释放从资金层面保障了消费复苏的能力,微观层面消费场景、商务活动和社会流动性都在持续复苏,且1月后餐饮、影院、出行等各项微观消费数据都在呈现超预期的恢复情况,叠加疫情3年导致的低基数,可以判断全年消费复苏是较为确定的基本面。
因此,姜禄彦表示,持续看多白酒、啤酒、调味品、速冻、餐饮、卤味等板块,其中白酒可能依然是未来2年估值性价比相对突出的子板块,高端白酒需求稳健持续看好,区域酒一季度业绩确定性相对较高,从二季度开始次高端白酒将呈现出显著的alpha。
大摩资源优选混合基金经理徐达展望2023年表示,对于市场保持谨慎乐观。从基本面来看,虽然外需趋弱,但内需随着疫情防控松绑有望在后半年出现大幅回升,叠加稳增长政策力度不断加大,经济增速超越2022年还是有一定可能性。资金面看,虽然部分投资者担心国内流动性边际收紧,但从复苏程度来看言之尚早,宽松的货币环境将继续支撑权益市场估值。
徐达认为,短期来看,虽然年初以来外资高歌猛进,蓝筹的估值修复可能已经趋于尾声,后续需观察经济数据的实际修复,但内有政策托体,外有加息放缓,我们认为市场虽然有一定的兑现压力,但大幅调整的风险较小,结构性机会可期。
发表评论